当前位置:首页 > 研究领域 > 循环系统
文章标题:E3 ubiquitin ligase TRIM21-mediated K48-linked ubiquitination of ALDH2 rs671 mutant promotes adverse cardiac remodeling
合作客户:山东大学齐鲁医院陈玉国、徐峰教授团队
| 基因信息 | Aldh2:乙醛脱氢酶2; Trim21:一种E3连接酶 |
|---|---|
| 实验动物 | 野生型和rs671小鼠 |
| 病毒产品 |
AAV9-Aldh2(1x10^13vg/ml);AAV9-CD68-mir30-shTrim21(6.75x10^13vg/ml) |
| 注射量 | 5x10^11vg |
| 注射方式 | 尾静脉注射 |
心梗后心衰是急性心肌梗死患者恢复期的首要死亡原因,尽管再灌注治疗可恢复心肌血供,但心梗后心衰的死亡率和致残率仍居高不下。ALDH2 rs671是人类常见的单核苷酸突变,与心梗后主要不良心脏事件(MACE)风险升高相关,然而该突变影响心梗后心脏重构的分子机制尚不明确。蛋白泛素化是心衰发病的关键调控机制,但ALDH2 rs671突变体的泛素化修饰尚未被阐明,亟需鉴定其上游E3泛素连接酶并明确作用机制。
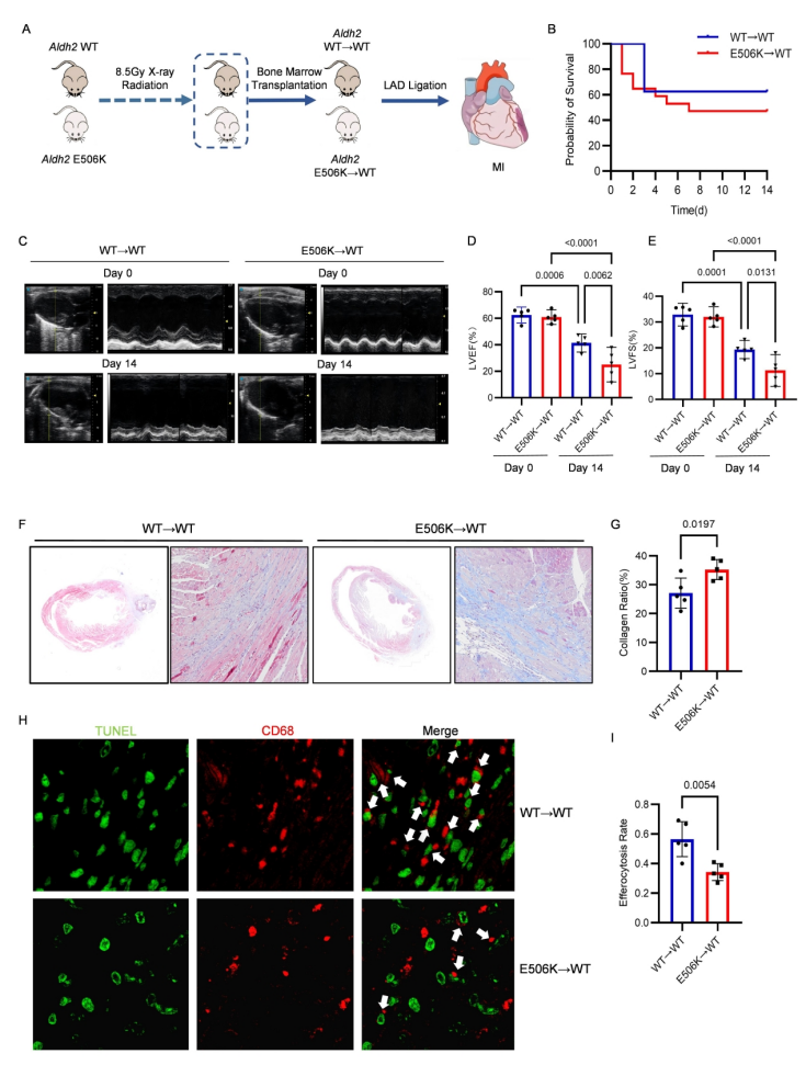
研究团队通过构建骨髓嵌合小鼠心梗模型,发现携带ALDH2 rs671突变的小鼠在MI后出现更严重的心肌纤维化,心脏收缩功能显著下降以及巨噬细胞胞葬作用缺陷;且突变组与野生组的心肌驻留/浸润巨噬细胞数量无显著差异,说明表型由巨噬细胞功能异常而非数量变化导致。组织和细胞实验证实,ALDH2 rs671 突变体的蛋白水平显著降低,但mRNA水平与野生型无差异;在心肌梗死患者和小鼠的缺血组织中,ALDH2蛋白水平进一步下调。环己酰亚胺蛋白合成抑制实验显示,ALDH2 rs671突变体的降解速率显著快于野生型;使用蛋白酶体抑制剂MG132处理可显著抑制其降解,而氯喹无作用,证实其经蛋白酶体途径降解。进一步的研究发现TRIM21是ALDH2的E3泛素连接酶,TRIM21通过K48位点连接的泛素化修饰ALDH2,主要作用于K73位点;ALDH2 rs671突变体与TRIM21结合更强,导致其更易被降解。
为进一步验证ALDH2的功能,研究团队使用AAV9-Aldh2进行拯救实验,发现ALDH2的过表达能够减轻MI后心功能的下降幅度以及心脏修复过程中的心脏纤维化,同时恢复巨噬细胞胞葬功能。为阐明TRIM21在MI后心脏纤维化过程中巨噬细胞中的作用,使用CD68启动子驱动的AAV构建了巨噬细胞特异性Trim21敲低小鼠,结果显示敲低Trim21恢复了ALDH2 rs671突变导致的巨噬细胞胞葬功能缺陷,显著提高心梗后小鼠生存率,逆转心肌纤维化,恢复心脏收缩功能。这些结果表明,通过下调Trim21,rs671突变介导的心脏纤维化缺陷得到改善。
本研究首次发现E3泛素连接酶TRIM21是ALDH2 rs671 突变体的上游调控因子,其可催化ALDH2第73位赖氨酸发生K48位点连接的泛素化并加速该突变体的蛋白酶体降解,导致巨噬细胞的胞葬功能缺陷,进而加剧急性心肌梗死后的心肌纤维化和心脏收缩功能障碍。证实TRIM21是心肌梗死后心力衰竭的潜在治疗靶点,且揭示了TRIM21-ALDH2-Rac2-胞葬作用调控轴在心梗后心肌纤维化中的关键调控机制。
备案号:鲁ICP备13011878号 网址:www.wzbio.com.cn





